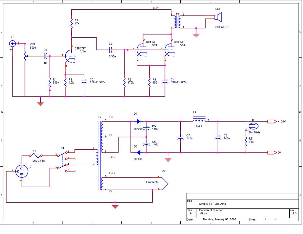
Single Ended Paralled 6GF7A Stereo Tube Amplifier

This is my own design, and implementation, of a SE triode amp.